Displaying report 1-1 of 1.
Reports until 19:13, Monday 05 June 2023
H1 ISC
jenne.driggers@LIGO.ORG - posted 19:13, Monday 05 June 2023 - last comment - 17:59, Tuesday 06 June 2023(70160)
Increased PRCL2 gain further

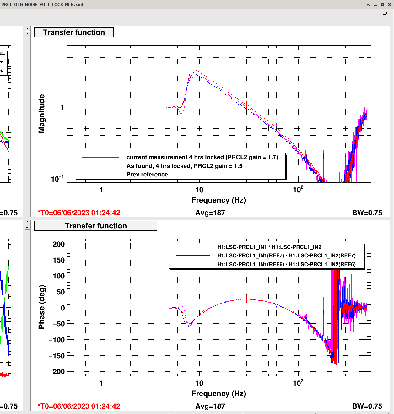
Since Brina found in alog 70153 that we have still been having locklosses due to too-low PRCL gain, I asked RyanS to take us out of Observing for a few minutes (ended up being ~10 mins) so that I could measure the PRCL open loop gain.  It looked like the PRCL gain was a bit low, compared to the latest reference from May 31st.  I increased the PRCL2 gain from 1.5 to 1.7, and saved that value in the Observe SDF. 

In the first screenshot, I show the SDF.

In the second attached screenshot, you can see the reference from May 31st ("Prev reference"), the somewhat low-ish PRCL gain "As found, 4 hrs locked", and the higher PRCL OLG after I increased the PRCL2 gain "current measurement". 

I'm hopeful that this helps us stay locked a little longer.  We may need some more spot measurements of the PRCL gain.  I have not yet made any changes to guardian, and I don't think I can switch us to the safe.snap SDF file, so I suspect that next lock, this value will come back as 1.5.  We should probably measure the PRCL OLG early in a lock, but then modify this gain wherever it was set to 1.5, to now be 1.7.  And we should figure out why it needed to be increased!

Images attached to this report
Comments related to this report
camilla.compton@LIGO.ORG - 07:37, Tuesday 06 June 2023 (70173)

Ran the template in lsc/h1/templates/PRCL/PRCL/PRCL_OLG_NOISE_FULL_LOCK_NLN.xml and saved results in camilla.compton/Documents (see attached).

This was with H1:LSC-PRCL2_GAIN at 1.7 and after 23 minutes at NLN. Cursor is on 41.5Hz, gain 1, phase 21deg. Unsure on what the references are.

Images attached to this comment
jenne.driggers@LIGO.ORG - 07:54, Tuesday 06 June 2023 (70174)

Thanks!  I think this means that we can (just barely) put into guardian to use 1.7 in the PRCL2 gain, rather than the 1.5 we'd been using.  I'll do that when I get out of my morning set of meetings.

jenne.driggers@LIGO.ORG - 09:52, Tuesday 06 June 2023 (70181)

I've just done this in the ISC_LOCK guardian, so next lock it'll automatically be set to a gain of 1.7.  I'll watch this as we come up from maintenance in a few hours.

jenne.driggers@LIGO.ORG - 17:05, Tuesday 06 June 2023 (70209)

Since we had not quite gone into Observe yet, I took a quick PRCL OLG measurement, 15 mins after we got to NomLowNoise.  The PRCL UGF is quite high at 50 Hz, shown in red in the attachment (pink is the same old reference as the red trace in Camilla's plot above).  I could see some gain peaking in the DRMI DTT on the wall, but that relaxed quite quickly, which is consistent with Camilla's plot 23 mins into a lock looking like a much more sensible loop with less gain peaking.  Since the goal UGF is around 30 Hz, a better thing to do will be to modify the thermalization guardian to increase the PRCL gain a little bit when we're first locked, but then much more than it currently is later in the lock, and put PRCL2 gain back to its nominal value of 1. 

Images attached to this comment
jenne.driggers@LIGO.ORG - 17:59, Tuesday 06 June 2023 (70211)

I think I have a candidate new 'equation' for the PRCL gain thermalization.  In the attached plot, the overall digital PRCL gain (so, PRCL1 gain times PRCL 2 gain) is plotted versus minutes, for the first 6 hours of lock that the thermalization guardian is changing things.  After the first 6 hours, it just holds whatever gain was in there.

Blue is what the thermalization guardian was set up to do, with a variable in the thermalization called GAIN_SCALE set to 3.0, and PRCL2 gain set to 1.

Orange is what we've been running with for the last several weeks, with PRCL2 gain set to 1.5. 

Green is what we've been running the last few locks, with PRCL2 gain set to 1.7.

The three circle markers are estimates of what the gain ought to be to keep the UGF at 30 Hz, from measurements that Camilla and I have taken.

The pink trace is a candidate thermalization gain equation that would replace the blue one, and we'd use with PRCL2 gain set back to 1.  For this, the only change to the thermalization guardian is that the GAIN_SCALE would be set to 5.55 (rather than the current value of 3.0), and the PRCL2 gain would be set back to 1.

I'll make this change next time the IFO is unlocked and I'm around.

Images attached to this comment
Displaying report 1-1 of 1.