Displaying report 1-1 of 1.
Reports until 10:54, Thursday 07 March 2024
H1 ISC
sheila.dwyer@LIGO.ORG - posted 10:54, Thursday 07 March 2024 - last comment - 15:41, Thursday 07 March 2024(76184)
locking this AM

Sheila, Gabriele, Corey, Jennie, others

Summary of guardian changes that are useful to make when we are recovering from a vent, for future reference:

Some guardian changes made yesterday to think about maybe reverting:

Comments related to this report
camilla.compton@LIGO.ORG - 11:45, Thursday 07 March 2024 (76186)

We increased the ITMY camera exposure (H1:VID-CAM23_EXP) from 30 to try to see the beam location once we're in resonance.

Comparing the ITMY camera (intra-cavity) from last lock in O4a to now, beam position seems similar in pitch, slightly more right in yaw. Caveats: as we have a dimmer beam X/Y reported position may be more effected by scatted light, and we  are comparing different locking states (500 before, 300-400 now) plot attached.

Images attached to this comment
sheila.dwyer@LIGO.ORG - 15:41, Thursday 07 March 2024 (76194)

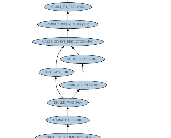
I added a new state to the ISC_LOCK guardian called IDLE_ALS, which sets ALS_DIFF and ALS_COMM to IDLE, as shown in the attached graph.  This can be used to avoid shuttering ALS, but when we are finished with resetting the green reference we can set the weight to not use this path any longer.

As we have been moving alignments today, we have unlocked the green arms.  The ALS_XARM and ALS_YARM guardians have a fault checker in the LOCKED_IR state that checks the beckhoff ALS PDH fault checker, which checks things related to the green PHD.  This causes the guardian to try to relock the green arm, and if it suceeds it can turn the green WFS back on, which caused us some confusion today.  I've removed this fault checker. 

In this situation, we need to turn on the script that adjusts the QPD offsets to keep the green aligned to the arm while we move the arm alignments, this can be done once the ALS_ARM guardians are in RED_LOCKED and the green WFS are off.

 

 

Images attached to this comment
Displaying report 1-1 of 1.