TITLE: 04/24 Day Shift: 1430-2330 UTC (0730-1630 PST), all times posted in UTC
STATE of H1: Planned Engineering
INCOMING OPERATOR: None
SHIFT SUMMARY:
CDS Frame Write restarts @ 15:21 UTC
Lots BSC2 work was done today.
Beam splitter Stays were removed and in between BSC2 and HAM4. Pictures of the Beam Splitter cover and more details can be found here: alog link.
The Beam splitter cartridge is closer than ever to fly out of the BSC2 Chamber.
LOG:
| Start Time | System | Name | Location | Lazer_Haz | Task | Time End |
|---|---|---|---|---|---|---|
| 14:56 | FAC | Kim & Nellie | LVEA | N | Technical Cleaning & resupply Nellie out first | 15:49 |
| 15:45 | CDS | Jonathan | Remote | N | FW restarts. | 15:50 |
| 16:11 | FAC | TJ, Randy | LVEA | N | Moving IOT2 table. | 16:35 |
| 16:24 | IAS | Jason & Ryan C | LVEA West bay | N | Faro surveying. | 19:24 |
| 16:33 | EE | Marc | LVEA | N | Pulling sat amps | 17:13 |
| 16:39 | FAC | Randy | LVEA | N | Working on MEGA CleanRoom | 21:32 |
| 16:53 | SEI | Jim | CER | N | Checking AA chassis for inputs | 17:08 |
| 19:24 | SUS | Ibriham & Betsy | LVEA BSC2 | N | Putting a sheild around the BS. | 20:45 |
| 19:31 | SPI | Jeff | Optics lab | N | Dropping part off | 19:31 |
| 20:21 | SEI | Jim | LVEA BSC2 | N | Helping prep for flying a Beam splitter | 22:42 |
| 20:33 | SUS | Mitch | LVEA | N | Helping Jim/Betsy | 21:32 |
| 20:43 | IAS | Jason & Ryan C | LVEA West bay | N | Faro surveying | 22:44 |
| 21:32 | SUS | Ibrahim | LVEA BSC2 | N | Takeing BS stays | 22:42 |
| 21:58 | BHSS | Keita & Disha & Elenna | Optics lab | yes? | Working on Manta Ray | 22:44 |
Ibrahim, Jim, Mitchell
Mitchell and I removed the BS stays from the beamsplitter and placed them in the tube between BSC2 and HAM4. Then, Mitchell and I put the cover over the BS.
Jim and Mitchell were working on removing and bundling SEI cables from inside BSC2 for storage by ISI. Jim (on ISI) and I (in BSC2) then removed cable clamps from the bottom of the ISI/ceiling of BSC2.
Picture provided.
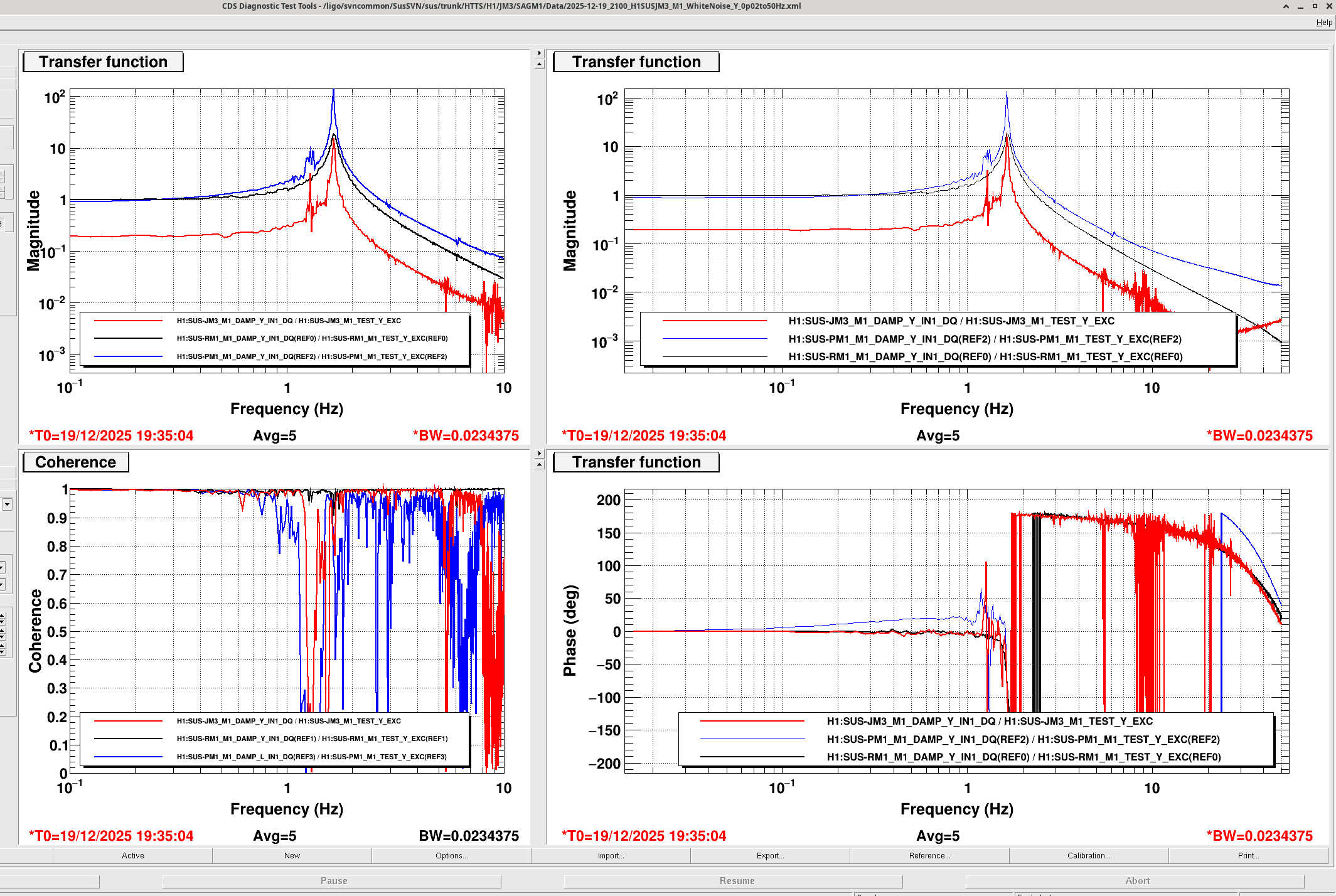
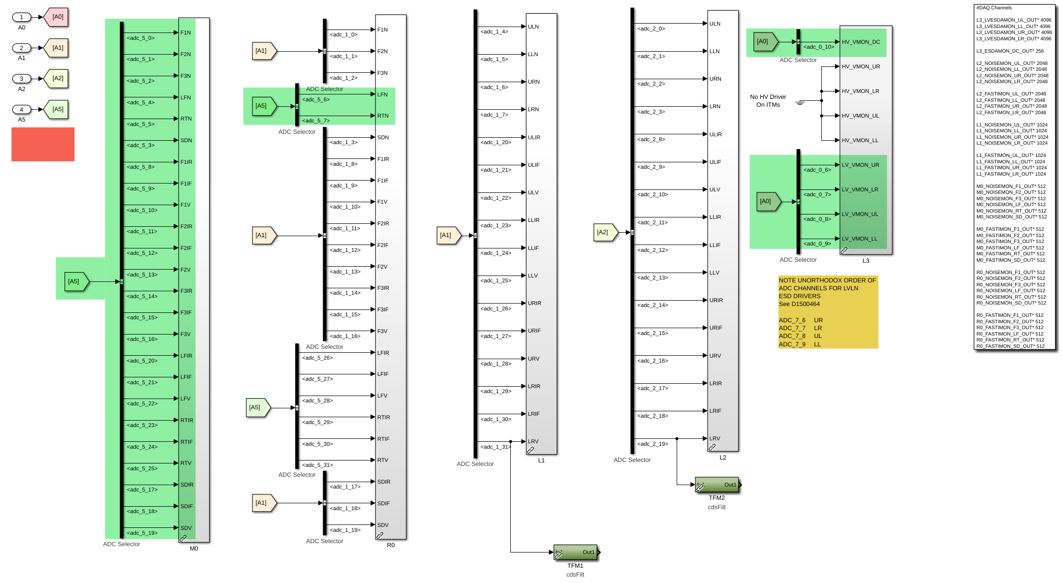
J. Kissel After the install of front-end software (LHO:89777 and LHO:89919) the next step for SPI is MEDM screens -- the UI/UX for the SPI L interferometers and PY one-way optical levers. Here, I post screenshots and corresponding userapps svn file and location. Sub-screens and their future purpose will come in the comments, but make sure to also check out G2402138. In the main entry, I show off the new place that SPI lives on the LHO sitemap and the overview screen. The overview screen, and all subordinate screens use a marco file, which I also attach. All of these files are, of course, properly version controlled in the userapps SVN, here: OVERVIEW SCREEN ${USERAPPS}/spi/common/medm/ SPI_CUST_OVERVIEW.adl rev 35102 MACRO FILE ${USERAPPS}/spi/h1/medm/ h1spih23_overview_macro.txt rev 35106
POWER MONITORING
These cover the on-board power monitor SPDs. Eventually, we'll use these filter banks to calibrate the PDs into [mW] as it lands on the ISIK breadboard.
${USERAPPS}/spi/common/medm/SPI_CUST_FBR_PWRIN.adl rev 35102
LOCAL OSCILLATOR The SPI's longitudinal IFO that measures the differential displacement in the main IFO's X direction release on heterodyne interferometry, with the interference between two beams modulated at 80 MHz and (80 MHz- 4096 Hz) = 79995904 Hz, which creates a beat note at 4096 [Hz]. 80 MHz comes from the site's RF distribution system of 80 MHz. The 4096 Hz is initially digitally generated via CDS, and a copy of that is sent out via DAC to be subtracted from 80 MHz with our homegrown single-sideband mixer, a.k.a "double mixer" (D2400315). This is the screen that controls the parameters of the cds oscillator, as well as some phase rotators and filterbanks to condition the digital LO into an analog signal for the DAC. Nominally, the cds oscillator clock emits a 1 [count] amplitude wave, and the CLKGAIN, SINGAIN and COSGAIN parameters are set arbitrarily high, since its use as the LO for digital demodulation is usually entire internal to CDS. However, because this LO goes somewhere into real electronics, I've set the calibration of the signal condition filters such that the CLK, SIN, and COS gain are in units of [mV/ct] -- and I've set the LO amplitude at 5000 [mV] = 5 [V], mid-range of the DAC. Since we don't yet know the right phasing, all the phase rotators are current set to 0 [deg]. ${USERAPPS}spi/common/medm/SPI_CUST_LO.adl rev 35103
INTERFEROMETERS
Here're the screens (less commissioned) that cover the digital demodulation and conversion to differential displacement.
${USERAPPS}spi/common/medm
SPI_CUST_IFO.adl
SPI_CUST_IFO_DEMOD.adl
SPI_CUST_IFO_DISP.adl
SPI_CUST_DIFFDISP_MTRX_RAMP.adl
SPI_CUST_DIFFDISP.adl
all commited to rev 35102
ONE-WAY OPTICAL LEVERS
Here's the signal chain for the one-way optical levers. There's a good bit of confusing basis changing happening given
- the orientation of the QPD segments w.r.t. to vertical being different on HAM2's ISIJ QPDA and HAM3's ISIK QPDB,
- The usual conversion from QPD segments to pitch and yaw, as the beam flies, then
- Converting from beam pitch and yaw to ISI rotation, given that the HAM2 QPDA measuring HAM3 rotation is on the "front" +X side of HAM2, and the HAM3 QPDB measuring the HAM2 rotation is on the "back" -X side of HAM3.
So I had to make custom SPI screens (rather than use the standard ASC QPD screen) that hopefully clears all this up. Also, the QPD2CART matrix is a ramping matrix, and I've never liked the auto-generated MEDM screen for this, so I pioneered a new one that I think has a better user interface.
${USERAPPS}/spi/common/medm/
SPI_CUST_QPD.adl
SPI_CUST_QPD_MTRX.adl
SPI_CUST_OL_QPD2CART_RAMP.adl
SPI_CUST_OL_ISIOUTF.adl
all at rev 35103.
With help from Evan and Kevin I've been trying to understand how to make estimates of actuation strength for thermal actuators.
In looking at data from the HWS, the values are divided by 2 to account for double passing (the compensation plates, ITM substrate, and SR3 are all double passed by the HWS beam).
| ITMX(uD/W) | ITMY (uD/W) | ||
| Ring heater | -10uD/W | -10uD/W | 90003 (also close to value Matt's thesis from measurement and model, close to -9.9 uD/W value in finesse). Note that this is per Watt of total ring heater power, not per segment power |
| central CO2 | 23.7uD/W | 26.5uD/W | 89999 |
| annular CO2 | -5.4uD/W | -7.3uD/W | 89999 |
| SR3 heater | 4.75uD/W wavefront change, 2.375 µD/W mirror ROC change | 88413, agrees with Evan's simulation, T1600095 has 2.9uD/W | |
If we are using these values to calculate the focal length of a lens, we would use:
f_new = 1/(1/f_original +diopters)
If we are using it to calculate the ROC of a mirror, we would use :
Rc_new = 2/(2/Rc_original + diopters) For SR3 we would use the 2.375uD/W number multiplied by SR3 requested heater power.
The measured SR3 RoC change coefficient agrees with the value from 2D axisymmetric finite element simulation in which uniform circular irradiation is applied to the central 6″ diameter of the back of SR3. This code exists as a test function test_back_heat() in finesse-fenicsx. Compare the heater plate design in D1500385. Aidan's Comsol model is T1600096.
Yesterday Randy and I removed the 4 Keel mass stacks from BSC2. A swivel lifting eye was used to gently lift until the mass stack seperated from the viton pads. Once seperated the viton was placed in a foil pouch. Each stack was wrapped in foil and craned onto a pallet. The last stack was wrapped with the pouch of viton. The swivel lifting eye was bagged and placed on top of the pallet of masses for use when the masses get added back onto the ISI.
The lifting pads, bumax hardware, and lifting fixture hardware plus SEI tools are staged on the table below the stairs to the garb room.
WP13189
Camilla removed the bellows yesterday (alog89994), so Randy and I moved the IOT2(ISCT2) table away from HAM2 and over closer to HAM3 on the +X side of the garb room there. This seemed like the most out of the way place while thinking ahead with door moves. The markings on the floor from 3/25 were still relevant, so I didn't mark anything new. Table height is marked with a label on the table, and again still relevant so I didn't change anything.
I then fixed up the curtains and turned the cleanroom on. Counts were below 100 right then, so it's looking good so far.
Per WP 13204 we added fw2 channels to the edc to save some frame writing information for the review of the new frame writer.
The usuall process was used:
1. regenerate the edc ini file
2. restart daq1 leg
3. restart the edc
4. restart daq0 leg
The daq1 leg was restarted around 8:20am localtime, followed by the edc.
The daq0 leg was restarted around 8:27am localtime.
There have been two restarts of h1daqfw0 since then, at 8:32 and 8:37. Logs show that it was due to missing a input cycle (8:32) and running out of buffers in the circular buffer (8:37). It as come back and appears to be stable now.
TITLE: 04/24 Day Shift: 1430-2330 UTC (0730-1630 PST), all times posted in UTC
STATE of H1: Planned Engineering
OUTGOING OPERATOR: None
CURRENT ENVIRONMENT:
SEI_ENV state: MAINTENANCE
Wind: 9mph Gusts, 5mph 3min avg
Primary useism: 0.01 μm/s
Secondary useism: 0.14 μm/s
QUICK SUMMARY:
H1's corner station is still still vented for Beam splitter upgrades. Lots of activities in BSC1 & 2 chamber.
Potential work today:
More prep work for flying out the BS cartridge.
SEI - HEPI CS pump station troubelshoot (Jim)?
Reconnect IOT1 (Tony, Camilla, Jennie, Fil cable?) this table is back in place and bellows are in place.
End Station HWS work (Camilla, Maddi, TJ)
CDS/EE - LVEA, MER cabling for HAM6 A+, work at SUS-M2, SEI-M1, and SUS-R7. [HAM7 sus to SAFE]
BSC2 - Drop Elliptical Baffles <-( I think this is done already)
VAC - CP1 Regen, lots of activity at Y-Manifold in LVEA, a few weeks
WP13189 Removed bellows from IOT2L. Guillotines and yellow covers are in place.
Madi, Camilla
This week we went down to EX and installed the OzOptics fibre pig-tailed 532nm 5mW laser, and co-aligned it with the HWS 532nm LED beam.
Out-of-fibre the laser power was 4mW, and after the PBS the power was ~1mW (compare to HWS LED at the same location, power was ~1uW)
The green laser return beam was visible at the HWS camera, with ~50uW power. It was also quite large, and the beam shape indicated clipping.
We took an image of the beam spots with the HWS camera, and also briefly installed a CMOS camera to observe the return beam. We cannot fit the entire beam onto the camera sensor, however you can see enough to observe striations in the beam profile (see attached).
Planning to calculate what lens to put in the path to ensure the beam is correctly sized for the entire path to avoid clipping.
Jennie W, Jeff Kissel,
Summary: Can we see a difference in jitter with JAC in the IMC ASC sensors? Short answer, yes.
The IMC has less angular motion with JAC installed at some frequencies - jitter is being suppressed by the JAC so less input beam motion relative to the cavity axis. The QPD readouts are noisier with JAC but there is one new suspension between JAC and the IMC so maybe the beam pointing to MC1 is noisier? MC2 TRANS QPD looks pretty similar with and without JAC, but this makes sense as cavity axis is still well aligned to this QPD. I need some other figure of merit to look at jitter as it only limits the IFO above 20 Hz, see alog #86555 by Sheila.
Since there was no time for a full IFO lock betwen the HAM1 vent and the current vent of the corner volume, we cannot directly check whether the jitter coupling to DARM is better with the JAC cavity.
We have lots of data of the JAC and IMC locked after the installation of JAC, however.
So I compared two times when we had roughly 2W input from the PSL to HAM1. In both cases H1 and the corner were at vacuum to rule out confounding effects from purge air and other sound noise seen when HAM1 was at air.
In both these cases the IMC was locked.
The two times I used were:
2025/11/17 15:38:54 UTC no JAC, during O4c
2026/03/20 00:26:01 UTC JAC installed, HAM1 at vacuum
Here is the ASD measurements for five sensors in the pitch degree of freedom:
IMC REFL WFS A Roughly the same above 10Hz with and without JAC. Better with JAC between 0.3 and 7Hz.
IMC REFL WFS B Roughly the same above 10Hz with and without JAC. Better with JAC below 7Hz.
IMC REFL QPD A has lower noise now below 5Hz than before JAC installation and much higher noise at frequencies above 10Hz.
IMC REFL QPD B has lower noise now below 3Hz than before JAC installation and much higher noise at frequencies above 10Hz.
MC2 TRANS QPD roughly the same with and without JAC.
Jitter noise is more of a problem in the 20-800 Hz region, which these plots don't tell us much about.
I also need the check YAW
BSC6 annulus ion pump railed about 20 minutes ago, there appears to be a little communication to the main vacuum volume noted on PT410B, however it may just be electrical noise due to the change reported by PT410B, very small, its changes it is not replicated by other gauges, like PT424B. Nothing to do about it right now, but we will check the annulus system ASAP.
(Jordan V., Gerardo M.)
Last Tuesday, we did some troubleshooting of the annulus ion pump, we tried to induce for the short internal to the pump to let go by hitting the pump with an object, the pump only flashed once but no good results. Likely the pump is shot, this unit was a salvaged unit that was removed from another chamber, see aLOG 68433 for more info regarding the pump.
M. Todd, S. Muusse, C. Compton, S. Dwyer
I wanted to get another measurement of what the HWS think the coupling factor is for thermal lens from ring heater power.
The HWS were not on, so after filling out a work permit Camilla and I went out and turned on the HWS SLEDs. Then we restarted the HWS codes in the individual computers. We also asked Jim to take ITMY ISI to fully isolated.
After waiting about 25 minutes for the HWS to get a baseline reading we turned up both ITMY and ITMX ring heaters by 4W (2W/segment). The HWS will track the defocus and I will compare with my models tomorrow morning. I wanted to do both ITM ring heaters to get a self-consistent measurement.
We also plan on doing single bounce OMC scans tomorrow morning with the ITMs being sufficiently thermalized after the RH turn on. This should give us another lens (punny pun here) to look at the thermalization business.
Here is a screenshot of this test. For ITMX this shows -78 uD of spherical power for 4W of total ring heater power. This means -9.75uD/W of defocus of the substrate lens.
For ITMY this is -82uD of spherical power for 4W, which is -10.25uD/W of defocus. This agrees reasonably well with the -9.9uD/W that is used in finesse.
M. Todd, S. Dwyer, J. Driggers
| Measurement | Value [uD / W] | Notes |
| Ring Heater Coupling to Substrate Lens | -21.0 +/- 0.3 | relative to modeled coupling, 79 +/- 1 % efficiency compared to predicted 75-80% efficiency from arm cavity measurements. Modeled couplings assuming 100% efficiency report around -26.5 uD/W. |
| SR3 Heater Coupling to Substrate Lens |
ITMX HWS: 4.7 +/- 0.2 ITMY HWS: 4.6 +/- 0.1 |
The ITMX HWS seems to be noisier than ITMY, but give very similar mean estimates. The estimate from Gouy phase measurements is around 5.0 uD/W. |
We turned on inverse ring heater filters to speed up the heating for those (using nominal values for the settings). Because of the weekend mayhem with the earthquakes we did not get a SUPER long HWS transient measuring the full response, but we could get a pretty good estimate of the ring heater effect on the substrate thermal lens without any other heating in the measurement. This is good to compare to modeled values that we have.
I also turned on SR3 heater on Sunday to get estimates of the coupling of SR3 heating to the defocus of SR3. To do this, Jenne helped me untrip a lot of the SU watchdogs for the relevant optics to the HWS. About 3 hours after the SR3 was turned on the watchdogs must have tripped again and misaligned the optics. But fortunately we got the cooldown data for this as well and it's all pretty consistent. These measurement suggest a 4.7 uD/W coupling for SR3 heating, which is very similar to modeled coupling from Gouy phase measurements at different SR3 heater powers.
Overall, while these measurements provide more pieces to the puzzle, they make previous analyses a bit more confusing, requiring some more thought (as usual).
In the estimates for SR3 heater above, Matt is using the requested power on SR3 to do the estimation, which is higher than the reported power.
For both the October 2019 Gouy phase measurement and for the December 2025, the SR3 requested power was 4 W while the readback power was 3.2W.
I used the same cool down time that Matt used above, reading 38uD change in spherical power from the X HWS and 34.5uD, if we use the reported power change of 3.2W we get 5.9 uD/W reported by HWS X and 5.4uD/W reported by HWS Y.
When Matt quotes uD/W for the ring heaters above, he is talking about total ring heater power, while the ndscope screenshot he attaches shows per segment power.
So he arrives at his 21uD/W = (change of 36uD/(2segments*0.44Watts per segment))/(factor of 2 for going from spherical power to defocus).
This is about twice the actuation strength measured in 89038, which agrees with the number and the simulation in Matt's thesis, and the value of -9.9uD/W used in finesse.
For a similar measurement of the CO2 heating, see 89999
WP 10894. Over the break we had 24hour CO2 tests with both annular and central masks to understand time constants effecting our circulating power transient alog 66548.
Attaching plots. CO2X Annular 4.7W, Central 3.0W. CO2Y Annular 4.2W, Central 3.3W.
Some interesting things:
Elenna was questioning how long cool down takes. When the annular CO2 is turned off it takes 1 hour for spherical power to stabilize (right plot). Central CO2 is much slower, it takes >4 hours for spherical power to stabilize but it keeps drifting after this time. Plot attached.
There is a much longer time constant for the ITM surface curvature change. The CO2 laser heats the CP, th CP couples heat to the ITM and the HR surface becomes more curved. Modeling in COMSOL suggests that the 1/e time constant is about 2E4s. The attached images show (a) the configuration modeled in COMSOL - with 1W CO2 heat applied to the CP and (b) the change in the ITM ROC vs time after the CO2 laser is turned on at t=0s.
Configuration

Change in ROC vs time

Due to the linearity of the system, the cooldown will be the reverse of the above scenario.
| ITMX | ITMY | |
| central CO2 | 23.7uD/W | 26.5uD/W |
| annular CO2 | -5.4uD/W | -7.3uD/W |
I've read these values off the attached screenshots, and divided by 2 to account for the factor of 2 from double passing the substrate lens, as was done in 88413. The factor of 2 was not included in 71467.