As has been reported in previous alogs, the 2.6.34 kernel has a timer counter overflow bug with makes the machines susceptible to freeze-up if they have been running in excess of 208.5 days. Last week h1build froze, and this weekend h1seiey, h1susauxb123 and h1susauxh34 did the same. The machines marked with an asterix in the list below have an uptime which exceeds 208.5 and could freeze at any time. We should work on verfifying their SDF settings are up to date and then reboot them at our earliest convenience.
* h1psl0 up 211 days
* h1seih16 up 211 days
* h1seih23 up 211 days
* h1seih45 up 211 days
* h1seib1 up 211 days
* h1seib2 up 211 days
* h1seib3 up 211 days
h1sush2a up 58 days
h1sush2b up 201 days
* h1sush34 up 211 days
h1sush56 up 192 days
* h1susb123 up 211 days
* h1susauxh2 up 211 days
h1susauxh34 up 7:01
h1susauxh56 up 191 days
h1susauxb123 up 7:03
h1oaf0 up 61 days
h1lsc0 up 58 days
h1asc0 up 202 days
* h1pemmx up 209 days
* h1susauxey up 211 days
h1susey up 38 days
* h1iscey up 211 days
* h1susauxex up 211 days
* h1susex up 211 days
h1seiex up 95 days
h1iscex up 163 days
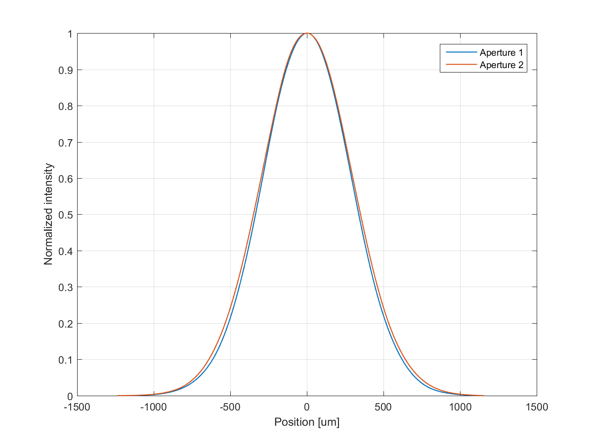
As a quick check, the attached figure shows that the vacuum enclosure walls of LLO HAM5 move between about 10^2 and 10^3 times more than the table top in the 10-100 Hz band. Thus, even if baffles that were mounted on the table top were as good at back-scattering light as the HAM5 doors (unlikely), and they were only 10 cm away from an OFI scattering site, a linear estimate suggests they would cause less noise than reflections off of the more distant door. Of course, for the same geometric attenuation reason, the further the baffles are from the OFI, the better.
T Vo, Sheila
Attached is a screenshot for which PRX and the Michelson are roughly aligned. We still need to aling the RMs to get light on REFL.
Our next steps towards locking DRMI are:
On Friday afternoon Terry McRae and I crashed several of the ZOTAC workstations in the control room by dragging and dropping channel names from the INMONs of the OMC QPDs into the terminal. Dave Barker tried this on his workstation and it was fine for him.
In this situation the workstation completely froze and the solution was to ssh in from another workstation and pkill medm.
Now I am trying to redo the dark offsets for the AS WFS, and having a similar problem. When I try to middle click on an medm screen and drag it into the terminal, sometimes it works but it seems like about 50% of the time medm crashes. The workstation doesn't freeze, although my dataviewer did freeze. I cannot reopen the sitemap. Again this is a ZOTAC workstation.
When I've experienced this I was able to "snap out of it" by center clicking the mouse into a terminal or the like. Unlike with the old work stations where you just drag and release into the place you want to paste, I think here you have to drag, release, and then click. I think medm and X hang waiting for the copy/paste to complete.
I just noticed that four front end machines are offline: h1susauxb123, h1susauxh34, h1seiey, and h1pemmy.
All models on all these machines are dead, and the machiens themselves are inaccessible via ssh.

I reset h1susauxb123 and h1susauxh34. Dave says the mid station machine has been down. I'm leaving the EY SEI machine (h1seiey) down for now.
h1pemmy was turned off several weeks ago, the CP4 bake-out is making the VEA too warm to run the front end comfortably.
All the other front end problems are due to the 208.5 day bug, please see my alog Link
I got permission from Mike to continue working on my IO GigE camera 2, and did get light onto it, and it is working, however the beam is too big, so the camera is still blocked, work to continue next week.
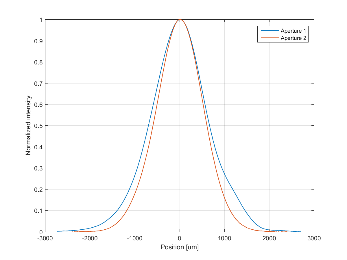
I was hoping to do an OMC scan today and it's tantalizingly close with the angular loops closed but it seems like the both OMC_DC are saturating even though I've turned off the all the gains and whitening(de-whitening). The attachment shows the scans going negative at 2 Watts into the IMC.
So I turned down the power into the IMC to about .1 watts and things got better but it was still very unclean scan data so I'm a little confused because Dan Hoak's OMC scan was able to handle about 4 miliamps on OMC_DCPD Sum.
I've misaligned SR2 so that the OMC isn't flashing and returned the DCPD whitening filters to their nominal observe state (1 whitening + 1 dewhitening). Also I've turned off the OMC ASC and the AS WFS DC loop so that if the IMC loses lock the optics don't go crazy.
I turned down the power to the IMC to .1 Watts and misaligned SRM to get rid of the SRM flashing and there's some decent, clean OMC resonances.
Attached are 3 OMC scans with SR3 at 0, 0.5, and 1.0 Watts. Before I take more data at higher SR3 heater power, I'll see if these results make sense. The columns are time in seconds, PZT offsets in Volts, and OMC_DCPD output in Amps.
Once we lock DRMI, we can try this again.
I've ran your scans through through my code. The plots are attached below. The "mismatch" (i.e. ratio of the average of all second order peaks to the average of all zeroth order peaks) is 0.08 +/- 0.02, 0.09 +/- 0.02, 0.083 +/- 0.005 for 0W, 0.5W, and 1W respectively. The uncertainties came from the standard deviation of the height of the peaks. Most of the uncertainty came from fluctuations in the height of the zeroth order peak. As it stands now I can't really draw any conclusion about the SR3 heater. It could be that the pzt is scanning too quickly, or the beam/cavity could be fluctuating in time. I can't say for sure. There's also this weird thing where the resonances on the upward pzt ramp appear in different locations to the ones on the downward ramp, even though they should correspond to the same length changes in the cavity. Could be some hysteresis in the pzt response. For the analysis I only used downward ramp on the pzt. Driving the pzt with a sawtooth waveform should get rid of hysteresis (since it would only ramp one way), but there might be some artifacts from the sudden voltage change.
Armed with the knowledge about the OM3 sign flip, I was able to close the angular loops on the AS WFS DC centering as well as the OMC ASC loops at the same time with the IFO beam. I had to go pretty far with the alignment sliders on OM1 and OM2 to get the IFO beam back on the QPDs but this seems to let the control loops converge and the alignment offsets are closer to their zero position on OM1 and OM2. However, I was not able to turn on the integrators but this configuration might be good enough to do an OMC scan.
The squeezer crew could try to walk the OPO squeezer beam from last night towards this new alignment with the ZMs and try scanning from here, maybe it'll be less noisy with the angular loops closed.
One thing that is a little odd is that there seems to be an oscillation in the power of AS_C_SUM and AS_A/B_SUM, however, none the optics' suspensions seem to be moving excessively and all but one ISI was in isolated state. HAM5 was the only one in "ISI Damped HEPI Offline" but when I tried to go to "Isolated" the HEPI ACT limit watchdog tripped so I left it alone. This oscillation occurs both when the AS WFS DC centering loops are open and closed so it might be coming from further upstream of HAM6. Particularly, it seems like AS_A_DC_PIT is the noisiest of the WFS signals but I don't know where there source is coming from.
HAM5 HEPI is/was locked--that is why.
Terry, Thomas Vo, Sheila
We set the dark offsets on the OMC QPDs, which now give us reasonable signals with the sewed beam from the OPO on them. We weren't able to close the OMC ASC loops around the QPDs, although we siwtched the sign on the OM3 actuation as described in 41436.
I manually aligned OM3 and the OMC suspension with the AS centering loops on to roughly zero the error points of the OMC QPD loops. (screenshot attached). Then we were able to scan the OMC. The scanning time was from 1:03 to 1:06:25 UTC April 14th.
We also made a quick attempt to lock the OMC, but it is a very noisy lock. It might not be possible to lock the OMC on the seed beam with the purge air all the way up like this. We need to have the door cover partly open to lock the OPO, so we didn't try turning down the purge air.
[Peter K, Koji]
Quick report. We went into the PSL table and worked on the EOM replacement. After some recording measurements, the EOM was replaced. This (of course) caused some misalignment of the beam after the EOM. We investiagted how to recover the beam alignment to the IMC, but the beam alignment has not been fully recovered. We saw a spot on the IMC REFL camera and some HOM fringes on the IMC Trans camera.
- Measured the previous modulation depth with an optical spectrum analyzer (OSA).
- Measured the delivered RF power to the each port of the EOM + new cable.
- Measured the previous EOM optical transmissivity.
- Installed an HP RF amp (gain of +16dB) to the new 24.1MHz RF path
- Combined 24.1MHz and 45.5MHz with a power combiner
- Removed the previous EOM from the aluminum mounting block (found two of the four previous screws were not tight at all and two others were not fully fastened!)
- Installed the new EOM on the aluminum mounting block.
- Maximized the EOM transmission with the knobs of the tilt-aligner. We saw good amount of transmission.
- Checked the alignment of the EOM transmission. Found the beam is not going through the first iris after the EOM.
- Touch the HR mirror right before the EOM to have the beam recovers the centering on the first iris -> Saw some beam on the REFL DC and some higher-order mode fringes at the IMC transmission camera.
- We proceeded to make progress on the EOM installation.
- Measured the new modulation depth and adjusted it to have the same modulation depth as before. For the 45MHz modulation, the modulation depth did not reach the previous level with the max power.
I (Koji) will add more quantitative notes later.
[Peter, Koji]
Follow up entry for ALOG LHO 41420
Optical Transmissivity of the EOM
The optical power was measured before and after the EOM. Because of the space constraint, the "BEFORE" and "AFTER" measurements had an HR mirror and a 2" lens between the power meter and the EOM, respectively.
OLD EOM: T_EOM = 175.0mW/177.8mW = 0.98 +/-0.01
NEW EOM: T_EOM = 178.3mW/180.0mW = 0.99 +/-0.01
We did not find any significant change of the transmission performance for the new eom.
Modulation depth
The modulation depth of 9.1MHz and 45.5MHz modulations were measured with an OSA. The other two modulations were too small to measure. The OSA output was captured with a digital oscilloscope with one channel adjusted for the carrier peak and the other for the sideband peaks. The offsets (PD dark, Vofs between the channels) were subtracted in the analysis. 10 scans were taken for each case, meaning N=20 samples for one modulation with upper and lower sidebands combined. Driving RF power for each case is described in the following section.
OLD EOM 9.1MHz: m = 0.187 +/- 0.001 [rad] (N=20)
OLD EOM 45.5MHz: m = 0.287 +/- 0.001 [rad] (N=20)
NEW EOM 9.1MHz: m = 0.210 +/- 0.006 [rad] (N=20)
NEW EOM 45.5MHz: m = 0.197 +/- 0.007 [rad] (N=20)
The modulation for 9.1MHz was adjusted to have approximately the same number as before.
The modulation for 45.5MHz got maxed out with the driver capability together with the additional loss at the power combiner (see below)
Driving power
The RF driving power levels for the above modulation depths were measured. The RF signals at 24.1MHz and 45.5MHz are combined with a power combiner (RF-Lambda / RFLT2W0002GN).
OLD EOM 9.1MHz: EPICS setting 16.8dBm / Delivered RF 16.68dBm
OLD EOM 45.5MHz: EPICS setting 23.4dBm / Delivered RF 23.36dBm
NEW EOM 9.1MHz: EPICS setting 23.6dBm / Delivered RF 23.56dBm => Estimated modulation 0.191 rad
NEW EOM 118.3MHz:Delivered RF 9.84dBm => Estimated modulation 11.7 mrad
NEW EOM 24.1MHz: The cable in the PSL 14.12dBm -> (ATTN at the amp input: 5dB) -> Amplifier output 28.98dBm
-> Power Combiner output (Derivered RF to the EOM) 24.6dBm => Estimated modulation 12.7 mrad
NEW EOM 45.5MHz: EPICS setting 27.0dBm (maximum setting) -> Driver output 27.3dBm -> Power Combiner output (Delivered RF to the EOM) 23.76dBm
=> Estimated modulation 0.210 rad
Note1: Daniel mentioned that the amp gain was supposed to be 16dB. However, the gain of ~20dB was observed.
Please check if this is OK. Is the output too big for the amplifier used?
Note2: The power combiner is causing the estimated loss of 4.4dB and 3.5dB for 24.1MHz and 45.5MHz respectively.
Attachment 1: Installed EOM
Attachment 2: Driver arrangement beneath the PSL optical table.
Attachment 3: Power splitter isolation (I didn't like that the power splitter connectors touching the amplifier chassis, which may cause some glitches.)
Attachment 4/5: Old EOM Input/Output surface (Microscope view, a few particulates visible, but the surfaces aregenerally in a good condition.)
Attachment 6: Mod. depth meas, an example scope screenshot.
Why is the power combiner not screwed to the output of the 45MHz amp?
Calum, Craig, Luis, Georgia, Peter, Travis, Betsy, Filiberto, Ed, Richard, Rich We had a hard time tracking down the source of an open circuit in a single wire(Y-axis, negative leg of the differential signal sent from the electrometer out from the vacuum system) of the electrometer cabling. We spent much time taking every section of the cabling apart (air and vacuum) only to find that we couldn't see any problem. We are absolutely certain that this pin was not functional at the start of our hunt, but somewhere in the process it fixed itself. Very disturbing. We were able to verify the performance of all aspects of the design, but as we hoped, we now have a list of tweaks that we will apply to the electrometer back at CIT. A timeseries of the differential signals coming out of the EFM revealed the background noise in the chamber to be of order 50mV pk-pk. We were able to easily see people moving around in the chamber, and were able to see the door cover being flapped around by Georgia (when we asked her to flap it). 1. We feel the gain in the EFM should be increased by up to a factor of 100. We will add a bit of gain inside the EFM, then add more gain to the in-air part of the system. This is to ensure the background field noise is above the ADC input noise (whitening). 2. We will improve the mechanical mounting of the calibration plates such that it is easier to shift them from one axis to another 3. We will improve the robustness of the serial communications link used to adjust the common-mode rejection ratio (CMRR) as this proved problematic. 4. We want to limit the high frequency bandwidth of the EFM. 5. We want to investigate a 1.7MHz oscillation seen when the field meter was swung causing an electrical saturation. It appears to be phase reversal on one of the amplifiers. This went away upon power cycling. We verified that the CMRR can be adjusted in situ to better than -60dB. We also concluded that this adjustment should be done in-chamber as the bench results taken in the optics lab were different than the results obtained in the installed environment. We verified the 'dark' noise of the EFM to be approximately 200nV/rtHz at 100Hz, which is consistent with design We measured the background differential noise in X and Y to be approximately 5uV/rtHz at 100Hz as measured at the differential output at the rack (plots to follow). I believe the calibration of this device to be approximately 64mV per volts per meter at 100s of Hz or so, although this needs to be further investigated (I get this from 16mv/v/m times 2 for differential sensitivity, times 2 for the differential driver gain). As Rai cautioned us, we need to be careful with the plate spacing distance due to irregular features between the plates (copper buttons), but a simplifying view is given by the capacitances between the calibration plate - sense plate - and ground of the EFM body. The observed ambient spectrum seemed a bit devoid of features to me and was approximately a factor of 10 lower than the field observed in the optics lab.
Attaching a picture of the EFM suspended in chamber next to ETMX, note that the viton damping was not yet installed, and the ISI was locked for all measurements we did.
In this picture the sensor plates are grounded.
Craig, Georgia Here are some initial spectra and transfer function we took of the Electric Field Meter (EFM) in the X-end chamber. More thorough analysis/noisebudgeting will be done by Craig and Georgia on Monday. Plot 1 is Georgia's plot of the optics lab ambient electric field spectra vs. our in chamber ambient electric field spectrum in cyan. If this result is to be trusted, we see a significant reduction in electric field noise in chamber vs in the optics lab. Plot 2 is the EFM positive Y calibration from driven volts on the EFM calibration plates to differential output volts as detected by the sensor plates. This means that the calibration plate nearest to the positive Y electric field sensor plate was driven by the SR785 using a 1 V oscillation, and the EFM differential Y output response was measured. Plot 3 is the ambient electric field in the X-end chamber according to the EFM Y direction. Plot 4 is the Y common mode rejection. To take this measurement, both calibration plates on the positive and negative Y ends of the EFM were driven with the same 1 V oscillation. The EFM Y output was then minimized using a digital potentiometer to balance the response. More measurements we want on Monday: 1) Negative Y Calibration TF 2) Grounded Y Spectrum 3) Noise Floor 4) ISI Driven Ambient Electric Field Spectrum 5) Retake the above measurements
Today, we performed a few iterations of weld annealing with the goal of reducing the differential pitch offset of the PUM-to-ETM from the initial welded value of ~3mRad. After 2 iterations, we had the pitch down to ~1.6 mRad. As we were preparing to break for lunch, I noticed that the PUM prism crack (referenced in aLog 41111) seemed to have grown from what I recalled. During the break, I looked at Betsy's pictures that were taken shortly after removal from chamber which confirmed my suspicions that the crack had increased in length. We decided this warranted a discussion with several of the decision making staff (Dennis, Peter, Calum, Fred, and Garilynn). Together we concluded that it was probably fine to carry on since the crack only seemed to lengthen when exposed to heat from welding (the initial cause of the crack and the cause of this case of extension) and that this side of the PUM would not need to see any more heat for the annealing that was continuing. (Note that the copper prism shield that was designed to protect this from happening again after the first instance WAS installed, but apparently enough radiative heat was present to affect the crack anyways.) We continued on with another iteration of annealing which resulted in a final differential pitch of ~350 µRad. This concludes the final post-O2 monolithic welding session. Check.
Attached are the pictures of the crack from today along with the 2013 and extraction PDF of pictures for comparison.
Note, we did discuss various options such as adding or wicking epoxy or silicate bonding solution into the crack. However, looking closer at the various viscosity properties of each and a previous attempt at this at LHO, we decided it was likely not to help the situation. We also are not convinced this will be a problem for us. We will however mobilize to prepare a spare PUM for the next time around.
Final alignment numbers for the ETMx fiber weld. All measurements were done with the ETMx suspended; the PUM and UIM were both locked. All numbers assume the reader is looking in the -X direction (i.e. at the AR surface of the ETMx); this is opposite the notation used in the alignment notebook, which is done from the perspective of the alignment equipment (i.e. looking at the HR surface of the ETMx). All measurements (except the pre-welding roll) were done after yesterday's correction of the differential pitch; before the correction the differential pitch was 3.13 mrad down. In addition, I have also included before and after welding numbers for the roll of both the PUM and ETMx, as there was a change in roll somewhere during the welding process that needs to be documented.
We're not entirely sure why the roll changed during the welding process, especially as much as it did. The going theory is that when the ETMx was hung it pulled on the PUM, causing the observed roll issue. Maybe a small mechanical misalignment between the PUM and ETMx (my guess is possibly a horizontal position offset between the 2 masses; this is something we do not measure with the IAS alignment equipment, so I have no numbers to back this up) caused a shift of the ETMx relative to the PUM during the hang which pulled on the PUM and caused the roll change (this is just a guess on my part). The differential pitch correction work did not have an effect on the roll of either mass, as the roll measured after the correction was identical to that measured before the correction. I don't recall seeing an issue like this with any of our previous welds at LHO, either during this post-O2 vent work or during aLIGO install. It should also be noted that this roll error is a contributor to the difference in measured fiber stretch between the left and right side of the monolithic.
The serial numbers of the fibers used and their location in the monolithic are as follows:
I'd like to thank Chris Sioke for his help in lugging the alignment equipment to the end station Monday morning, and Stephen Appert for his help in getting everything set up. You both made things go quicker than if I were doing it all myself.
pictures of fibre ends and welds taken after destress before initial hang - that is before the post-hang annealing to correct the pitch offset, These are the ETM welds
and these are the PUM
This is a temporary problem, following LLO we will be upgrading all LHO front ends and DAQ machines to newer kernels (which do not have this bug) in the near future.
Here is the alog which initially discussed this bug alog 35901